- Home
- /
- Know the Law
- /
- Pre-Trial Stage - Step By Step
Pre-Trial Stage - Step By Step
NIKHIL THAKUR
27 Feb 2021 5:41 PM IST
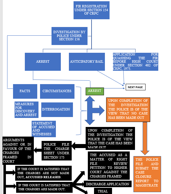
INTRODUCTION Under the criminal procedure, there are mainly 3 stages of criminal proceedings in India namely: The Pre-Trial Stage.The Trial Stage.The Post-Trial Stage. In order to understand the various stages of the Criminal Law Proceedings or Trial in India, it is important to understand what is Crime and Trial? Crime is a term which has evolved from the concept...
This is a premium content
Available exclusively to
Our subscribers
Subscribe Premium
INR 1099+GST
Your support helps us to bring you more content at
an affordable subscription scheme !!!
All payment options available
Next Story


